2026三亚俄罗斯生物科技成果展及创新交流会会议通知(二)
—
展会目标
—
展会时间、地点
时间:2026年1月19-22日
地点:海南省三亚市天涯区三亚湾路158号,三亚湾海居铂尔曼度假酒店
—
展会方向
—
举办单位
支持单位
俄罗斯联邦农业部
主办单位
三亚乐实农业科技有限公司
协办单位
展会期间活动(基本框架)
日期 | 时间 | 活动名称 | 活动地点 |
1月19日 | 09:00-18:00 | 会议报到 | |
1月20日 | 08:30-09:00 | 展会开幕式(按邀请函参加) | 会议厅 |
09:00-09:40 | 主旨报告 | ||
09:40-10:20 | 合影、巡馆、超凡俄品-俄罗斯有机产品品鉴 | ||
10:20-12:00 | 中俄农业高校及科学研发机构领军人物对话——中俄科教合作发展新趋势和展望 | ||
13:30-18:00 | 俄罗斯作物育种成果推介会 | 会议厅2 | |
中俄作物育种合作交流会 | |||
14:00-18:00 | 俄罗斯畜牧兽医成果推介会 | 会议厅1 | |
中俄畜牧兽医技术交流会 | |||
1月21日 | 09:00-12:00 | 俄罗斯食品科学成果推介会暨中俄乳业合作研讨会 | 会议厅1 |
中俄食品科学合作交流会 | |||
09:00-12:00 | 俄罗斯应用微生物科技成果推介会 | 会议厅2 | |
中俄微生物科技合作交流会 | |||
13:30-18:00 | 第三届中俄有机农业合作研讨会暨俄罗斯绿色防控及植物营养成果推介会 | 会议厅1 | |
俄罗斯优质有机产品发布会暨中俄绿色防控及植物营养交流会 | |||
13:30-18:00 | 中俄合作对接会 | 会议酒店 | |
1月22日 | 09:00-15:00 | 中俄合作对接会 |
参展须知


联系方式
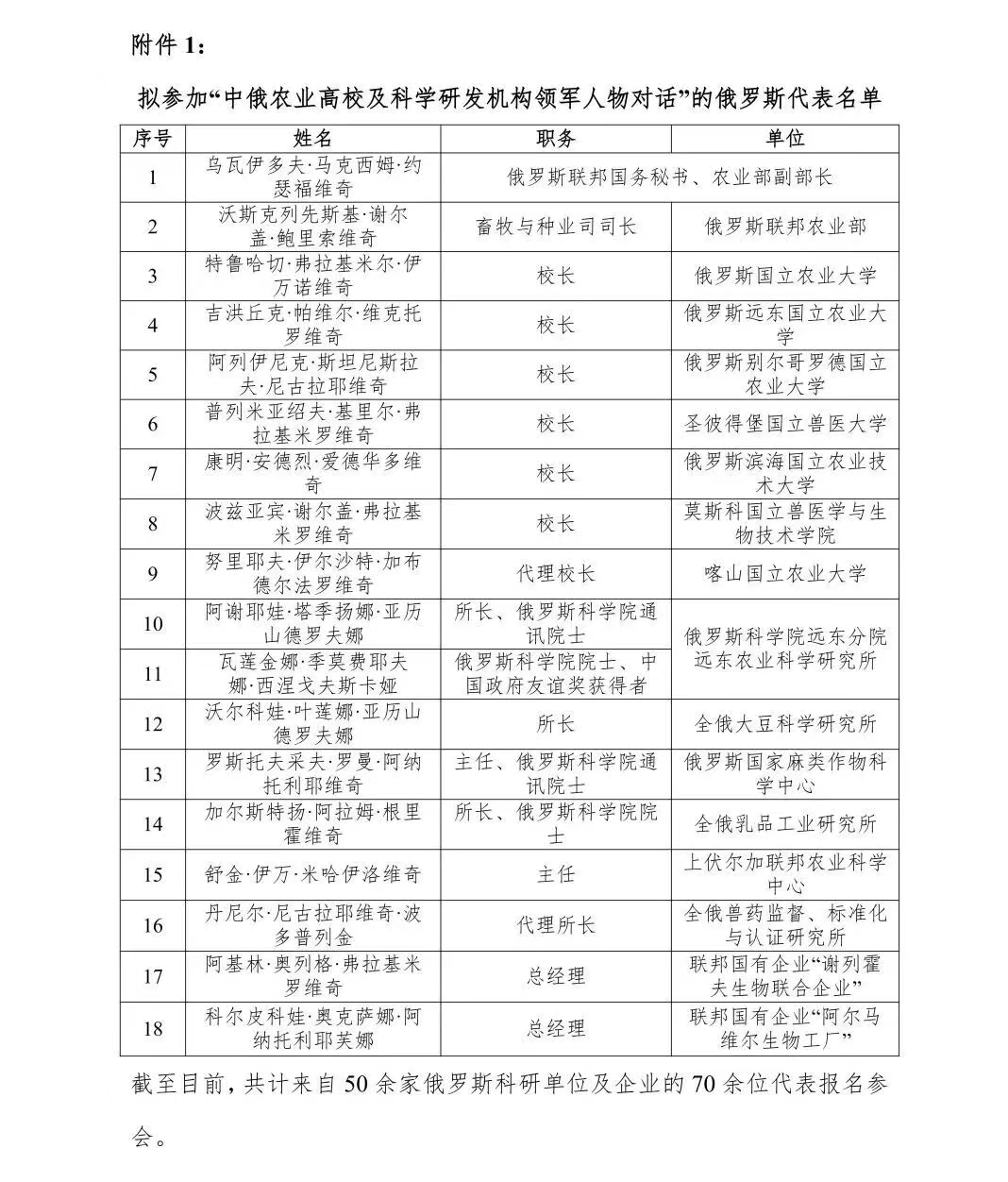
附件1:
拟参加“中俄农业高校及科学研发机构领军人物对话”的俄罗斯代表名单
序号 | 姓名 | 职务 | 单位 |
1 | 乌瓦伊多夫·马克西姆·约瑟福维奇 | 俄罗斯联邦国务秘书、农业部副部长 | |
2 | 沃斯克列先斯基·谢尔盖·鲍里索维奇 | 畜牧与种业司司长 | 俄罗斯联邦农业部 |
3 | 特鲁哈切·弗拉基米尔·伊万诺维奇 | 校长 | 俄罗斯国立农业大学 |
4 | 吉洪丘克·帕维尔·维克托罗维奇 | 校长 | 俄罗斯远东国立农业大学 |
5 | 普列米亚绍夫·基里尔·弗拉基米罗维奇 | 校长 | 圣彼得堡国立兽医大学 |
6 | 康明·安德烈·爱德华多维奇 | 校长 | 俄罗斯滨海国立农业技术大学 |
7 | 波兹亚宾·谢尔盖·弗拉基米罗维奇 | 校长 | 莫斯科国立兽医学与生物技术学院 |
8 | 努里耶夫·伊尔沙特·加布德尔法罗维奇 | 代理校长 | 喀山国立农业大学 |
9 | 阿谢耶娃·塔季扬娜·亚历山德罗夫娜 | 所长、俄罗斯科学院通讯院士 | 俄罗斯科学院远东分院远东农业科学研究所 |
10 | 瓦莲金娜·季莫费耶夫娜·西涅戈夫斯卡娅 | 俄罗斯科学院院士、中国政府友谊奖获得者 | |
11 | 加尔库沙·谢尔盖·瓦连京诺维奇 | 主任、俄罗斯科学院通讯院士 | 俄罗斯国家水稻科学中心 |
12 | 沃尔科娃·叶莲娜·亚历山德罗夫娜 | 所长 | 全俄大豆科学研究所 |
13 | 罗斯托夫采夫·罗曼·阿纳托利耶维奇 | 主任、俄罗斯科学院通讯院士 | 俄罗斯国家麻类作物科学中心 |
14 | 加尔斯特扬·阿拉姆·根里霍维奇 | 所长、俄罗斯科学院院士 | 全俄乳品工业研究所 |
15 | 舒金·伊万·米哈伊洛维奇 | 主任 | 上伏尔加联邦农业科学中心 |
16 | 丹尼尔·尼古拉耶维奇·波多普列金 | 代理所长 | 全俄兽药监督、标准化与认证研究所 |
17 | 阿基林·奥列格·弗拉基米罗维奇 | 总经理 | 联邦国有企业“谢列霍夫生物联合企业” |
18 | 科尔皮科娃·奥克萨娜·阿纳托利耶芙娜 | 总经理 | 联邦国有企业“阿尔马维尔生物工厂” |
附件2:
序号 | 单位名称 |
1 | 俄罗斯联邦农业部 |
2 | 俄罗斯质量体系 |
3 | 俄罗斯国立农业大学 |
4 | 俄罗斯远东国立农业大学 |
5 | 俄罗斯别尔哥罗德国立农业大学 |
6 | 圣彼得堡国立兽医大学 |
7 | 莫斯科国立兽医学与生物技术学院 |
8 | 俄罗斯滨海国立农业技术大学 |
9 | 喀山国立农业大学 |
10 | 喀山联邦大学 |
11 | 莫斯科物理技术学院 |
12 | 全俄油料作物研究所 |
13 | 全俄乳品工业研究所 |
14 | 全俄农业微生物研究所 |
15 | 全俄大豆科学研究所 |
16 | 俄罗斯国家蔬菜科学中心 |
17 | 俄罗斯国家麻类作物科学中心 |
18 | 俄罗斯高粱和玉米科学与设计研究所 |
19 | 全俄禽类技术与科学研究所 |
20 | 俄罗斯联邦动物保护中心 |
21 | 俄罗斯国家动物疫病诊断与防治科研中心-全俄兽医研究所 |
22 | 俄罗斯国家农业工程科研中心 |
23 | 俄罗斯“兽医生物工业”协会 |
24 | 全俄兽药监督、标准化与认证研究所 |
25 | 俄罗斯国家毒理学、辐射与生物安全中心 |
26 | 全俄植物检疫中心 |
27 | 俄罗斯国家创新实践中心 |
28 | 俄罗斯国家智力发展基金 |
29 | 上伏尔加联邦农业科学中心 |
30 | 俄罗斯科学院远东分院远东农业科学研究所 |
31 | 俄罗斯科学院西伯利亚分院雅库特科学中心雅库特农业科学研究所 |
32 | 俄罗斯科学院西伯利亚分院有机化学研究所 |
33 | 联邦国有企业“阿尔马维尔生物工厂” |
34 | 联邦国有企业“斯塔夫罗波尔生物工厂” |
35 | 联邦国有企业“谢列霍夫生物联合企业” |
36 | “比索尔比-因特”有限责任公司 |
37 | “韦特比奥希姆”有限责任公司 |
38 | “尼塔-法姆”有限责任公司 |
39 | “阿维瓦克”科学生产企业有限责任公司 |
40 | 俄罗斯“第一预混料厂”有限责任公司 |
41 | 俄罗斯顺利农业有限责任公司 |
42 | 俄罗斯国家水稻科学中心 |
43 | ...... |


请先 登录后发表评论 ~